Target Exam

CUET

Subject

General Aptitude Test

Chapter

Logical and Analytical Reasoning

Topic

Missing Number

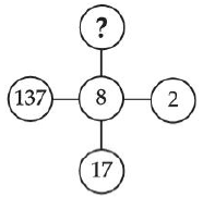
Question:

Find missing term:

Options:

9107

907

1097

97

Correct Answer:

1097

Explanation:

The correct answer is Option (3) → 1097

THE LOGIC FOLLOWED HERE IS :

2 × 8 + 1 = 17

17 × 8 + 1 = 137

137 × 8 + 1 = 1097